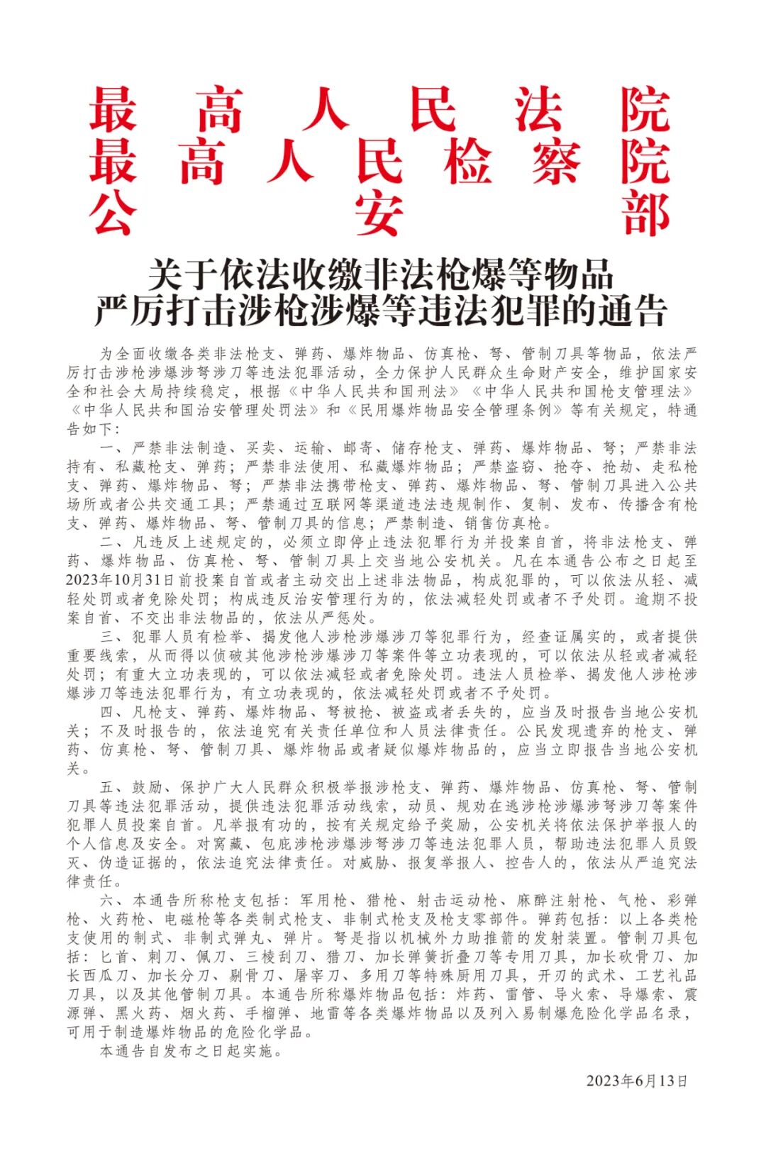
公安部8月22日在京召开新闻发布会,通报今年以来全国公安机关打击整治枪爆违法犯罪专项行动举措成效,解读最高人民法院、最高人民检察院、公安部近日联合印发的《关于依法收缴非法枪爆等物品严厉打击涉枪涉爆等违法犯罪的通告》有关精神。通告全文↓

近年来,公安机关会同有关部门连续多年组织开展打击整治枪爆违法犯罪专项行动,取得了显著成效。在此背景下发布联合《关于依法收缴非法枪爆等物品严厉打击涉枪涉爆等违法犯罪的通告》,主要有以下考虑:一是枪爆安全隐患依然存在。当前,我国社会治安大局总体稳定,但受国际国内各方面复杂因素影响,各种不安全不稳定问题依然不时涌现,仍有一些涉枪涉爆线索没有被发现,威胁公共安全和人民生命财产安全。二是发挥政策引导作用。《通告》设定了窗口期,鼓励涉枪涉爆违法犯罪人员摒弃侥幸心理、放下心理负担,在规定时限内主动上交非法枪爆物品,坦白交代违法犯罪行为,积极争取从轻、减轻、免除处罚或者不予处罚。三是争取广大群众支持。专项行动必须紧紧依靠广大群众。发布《通告》并进行广泛张贴、宣讲,目的在于呼吁社会各界广泛参与,自觉抵制、举报涉枪涉爆违法犯罪,形成良好的社会舆论氛围。《关于依法收缴非法枪爆等物品严厉打击涉枪涉爆等违法犯罪的通告》发布后,法院部门主要把握好两个方面:一方面,鼓励涉枪涉爆违法犯罪分子投案自首和主动上交非法枪爆物品。因此《通告》明确规定要按照宽严相济的刑事政策,严格掌握政策界限。对于在2023年10月31日前投案自首或者主动上交枪支、弹药、爆炸物等非法物品避免严重后果发生的,人民法院在处理时将依法大幅度从宽,予以从轻、减轻处罚,犯罪较轻的,予以免除处罚。但是,对于逾期拒不投案自首,拒不交出枪支、弹药、爆炸物的,一旦发现,依法从严惩处。我们将坚持宽严相济、区别对待的政策,严格掌握政策界限,确保政治效果、法律效果和社会效果的有机统一。另一方面,鼓励全员参与此次的打击整治枪爆物品违法犯罪专项行动,因此明确了对于具有检举、揭发他人涉枪涉爆等立功表现的犯罪分子,将依法从轻或者减轻处罚,对于其中构成重大立功的,依法减轻或者免除处罚。人民法院在审理案件时,将按照《通告》规定,依法兑现政策。